IDC领先实践洞察报告发布——如何构建智能工厂中枢平台
针对智能工厂建设过程中常见的数据孤岛等问题,建设一个中枢型的平台汇聚数据,并支撑全局数据可视和敏捷应用,正成为越来越多企业关注的方向。为此,IDC研究并发布了《构建智能工厂数字中枢——企业级工业互联网平台领先实践洞察》报告,结合领先企业的实践经验,给出不同企业平台建设应用的定位、架构、路径、常见问题处理等行动参考。
本文引用地址:https://www.eepw.com.cn/article/202202/431372.htm中枢平台构建统一数据底座,支撑生产管理敏捷变化
传统工业企业的IT系统建设起步于ERP、MES、WMS等业务系统,在企业规模较小时能够满足日常管理需求,但随着企业规模增大,系统日趋复杂,系统间数据集成难度显著提升。同时,随着系统的增多,传统花费数月甚至更长时间的IT系统建设方式,给IT人员带来了巨大工作量的挑战,新应用建设及响应速度越发难以适应企业业务需求。
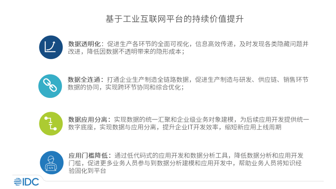
随着工业互联网的兴起,建设中枢型的平台汇聚生产制造全链路数据,成为新一代智能工厂的发展方向。平台在智能工厂中扮演类似“操作系统”的角色,对下连接设备和业务系统,中层将数据与应用解耦,对上支撑应用开发和运行(如HSE管理、设备管理等生产业务管理和预测性维护等数据智能)。基于平台形成统一的数据底座,并配合开发工具和微服务的构建,实现后续应用开发提速且数据互联互通。
平台建设的理念,与当前流行的“中台”理念不谋而合。不过,互联网行业提出的中台,更多源于应对对外服务业务的复杂多变,而工业企业“研产供销服”各环节差异较大,更多利用中台理念建设工业互联网平台以支持其中“生产”环节管理的复杂多变。一些工业企业也会在工业互联网平台之外,建设销售中台以支撑领域复杂多变的业务需求。
不同企业需找寻适合自身的平台定位和架构
不同体量企业生产管理存在显著差异,在开展工业互联网平台建设和应用方面也存在不同的定位。
大型企业存在生产规模大,自身开发能力强等特点,平台建设应用形成面向车间管理和制造运营两个级别的典型模式。车间管理级平台主要汇聚物联数据,定位MES之下,设备之上,作为设备与MES的枢纽,定位示意如图。制造运营级平台则汇聚与制造相关的各业务系统数据,作为中枢支撑制造运营相关的计划、安环、设备、质量、供应链等各业务域应用。
两类平台架构大体都由四层构成,很多功能模块可以视具体情况增减。以制造运营级平台为例,参考架构如图所示:
中型企业IT系统少,能力弱,平台应用定位主要在通过模块化、功能丰富的业务系统,快速帮助企业建立生产和经营管理信息化能力,同时,构建业务数据集中的底座平台,支撑后续专业系统的灵活扩展和数据接入。
平台建设需选取合适的伙伴产品
针对平台的具体建设,报告给出了不同定位下的对应的产品选型参考。一些平台厂商了提供全栈的PaaS平台产品(IoT平台、大数据平台、AI平台、应用开发平台等),企业可以通过产品组合搭建平台,还有一些厂商则提供了更便捷的一体化的平台套件。报告简要介绍了阿里云、格创东智、华为云、慧工云、金蝶、寄云科技、蓝卓、联想数据智能、PTC、石化盈科、树根互联、研华、用友等相关厂商的相关产品。
针对企业建设平台常遇到的问题,报告也给出了结合领先案例实践的做法参考,如平台+应用与现有业务系统的关系、集团型企业的建设应用模式、需要的配套服务、建设成本与难点等。
为更好的为企业提供实践参考,报告还具体介绍了12个领先案例的具体平台架构、建设思路、应用成效、特色及先进经验,纳入报告的12个案例来源于“IDC工业互联网平台应用领军者”大奖评选,案例暨获奖名单将在3月26日IDC在深圳举办的工业互联网峰会上进行公布,敬请期待。












评论