利用T型网络拓展光电二极管跨阻放大器(TIA)解决方案的适用范围——第二部分:环路增益图、噪声和单电源供电
第一部分首先介绍了基本TIA设计的一种简化补偿流程,随后通过添加一个T型网络,成功地将所需的补偿电容提升到高于寄生电容的水平。第二部分将展示该T型网络对电路环路增益(LG)图的影响,并阐明这一影响与T型网络设计代数之间的对应关系。
引言
通过调整环路增益(LG)图中的相关项,可以直观展示第一部分中的T型网络代数。这种方式有助于可视化地理解T型网络的作用。接下来,我们将评估T型网络对不同输出散粒噪声和积分噪声项的影响。此外,我们将说明TIA与单电源供电的T型网络配合使用时所需的电路修改。然后,我们将测试T型网络能否适应要求苛刻的50 MΩ TIA设计,并将所需的反馈电容Cf提升至典型寄生电容值0.2 pF。
使用T型网络修改LG图
要对该T型网络方案进行补偿,一种方法是调整第一部分中图2的原始LG图的每个部分,包括环路内T型网络的影响。为获得图1所示LG图,需进行如下调整。
1. 低频噪声增益上移至20log(At)。
2. Z1频率也将向外移动At。
3. 放大器等效的Aol曲线被环路内的T型网络下移其分压器的产生增益系数。整个Aol曲线下移20log(At)
4. 由于Z1上移的量与增益带宽积(GBP)下移的量相同,因此Fo频率保持不变。
5. 保持巴特沃斯目标(设定P1 = 0.707 × F)o,该频率未随着T型网络的引入而移动。因此,借助T型网络增益,使用较低的Rf值将会使所需的Cf上移;对于特别棘手的设计,所需电容值或许会落入可实现的范围。
6. 由1+ Cs/Cf设定的高频噪声增益(NG)因At增益而下移,同时放大器Aol曲线也因At而下移,因此Fc频率处于与无T型网络的设计相同的位置。
图1.修改后的LG图,包含一个环路内T型网络
将这些LG曲线修改应用于第一部分中图5的示例,并使用2.78的T型网络增益,则LG曲线上的关键元素调整为:
1. 低频噪声增益上升至20log(2.78) = 8.9 dB。
2. Z1(1/2πRfCs)外移至1.63 MHz(无T型网络的556 kHz放大2.78倍)。
3. 有效GBP下降至1.3 GHz/2.78 = 467 MHz。
4. Z1和GBP(Fo)的几何平均值保持不变,等于√ = 27.6 MHz。
5. 将反馈极点设置在相同位置,即0.707 × Fo = 0.707 × 27.6 MHz = 19.5 MHz。
6. 更高的Cf值使高频NG降至1 + 14.3 pF/1.2 pF = 13。它在相同的Fc频率Fc = 467 MHz/13 = 35.9 MHz处与较低的GBP曲线相交。T型网络增益也使最小稳定增益降低至10/2.78 = 3.6,新的NG2 = 13轻松超过该值。
使用T型网络的总输出积分噪声
采用T型网络时,除了运算放大器的输入电流噪声(根据定义,其电阻增益将保持不变),其他所有噪声项的增益都会发生变化。输入电压散粒噪声经过噪声增益曲线的放大后到达输出端;随后,其带宽将受到限制,限制因素要么是Fc频率,要么是噪声功率带宽(NPBW)更低的后置滤波器。T型网络使噪声增益零点频率上移,新的位置等于无T型网络时的零点频率乘以At。因此,在从低频到这一新零点频率的范围内,系统的增益将从1提升至At。使用T型网络会增加噪声,但输出积分噪声的这一部分通常是总噪声的一个非常小的部分,它不会使总噪声增加超过0.5%。NG曲线的上升段会通过P1积分而引入一个等效散粒噪声,其大小与原无T型网络设计的噪声相同。如果NPBW高于P1频率(此时NG在由1 + Cs / Cf设定的、现已降低的高频NG处趋于平坦),则它会被T型网络增益放大到相同输出水平,并在P1到Fc区间呈现一致的平坦响应。
在输出积分噪声中,更显著的部分是反馈电阻产生的约翰逊噪声,它会被T型网络自动放大。对比分析仅使用简单Rf电阻的情况和使用T型网络的情况,可发现该项的散粒噪声增大了√倍。Rf噪声引起的原始散粒噪声电压项为:
Rf约翰逊噪声(无T型网络)引起的输出散粒噪声为:
忽略增益和输出噪声中较小的R2项后,采用T型网络会使Rf降低At倍,但该散粒噪声会被放大,放大倍数为线性At值。这里显示了所做的调整,其中Rf’是降低At倍后的Rf值;R2对TIA增益和输出噪声的影响非常小,故予以忽略。
从运算放大器输出端的散粒噪声角度来看,原始Rf约翰逊噪声的贡献增加了√倍。通常,总等效积分输出Vo rms的电阻噪声部分是总噪声的一小部分;如果是这样的话,此调整只会使总积分噪声略微增加。这些方程中的Rf对应原始期望增益。
在示例设计(第一部分的图5)中,NPBW设置为20 MHz,无T型网络设计的噪声主要源于输入电流噪声与Rf增益的乘积,该部分占总输出噪声功率的86%。采用T型网络设计时,目标Cf = 1.2 pF,在20 MHz带宽内,仿真积分噪声从无T型网络的330 μV rms增至351 μV rms(仅6%),原因是Rf噪声贡献从总噪声的6%增至15%,这与其在输出端散粒噪声中引入的√乘数有关。
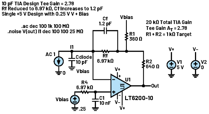
将设计修改为单电源供电
大多数TIA设计在采用单极性输出二极管工作时一般会用运算放大器在单电源条件下工作。为了实现更快速、更线性的响应,其零输入时的输出电压会设定为略高于负供电轨的电平,以避免输出级发生饱和。当V+输入(二极管偏置电压的一部分)需要实际接地时,最简单的方法是引入一个小的负电源(例如-0.25 V),以此为输出级提供足够的裕量,确保LT6200-10等典型RROUT器件正常运行。
若没有负电源,可采用图2所示的修改设计:使用5 V单电源,输入和输出偏置到约0.25 V,二极管输入电流为零。V+输入端存在失调电压,为了消除此失调所造成的输出失调项,必须在T型网络中R1电阻的下端施加一个相同电压。标称条件下的仿真显示,输出直流偏置为0.236。为获得良好的宽带TIA性能,输入R1的VBIAS源必须具有低宽带输出阻抗和低噪声特性。考虑使用ADA4899-1对输入R1的Vbias进行缓冲。
图2.将设计调整为5 V单电源供电
在+5 V单电源下,图2设计的小信号交流响应峰值仅为0.25 dB,并在28.8 MHz处开始滚降。这与第一部分图6中使用±2.5 V分离电源时以电源为中心的响应相比,差异极小。这种相对于平衡供电情况的轻微闭环响应峰化现象,可能是由于内部Aol曲线的微小偏移所致。该0.25 dB峰值对应闭环Q = 0.8,相应的阶跃响应预计会出现标称9%的过冲。
图3.单电源设计的T型网络的小信号带宽(SSBW)
图4所示为0.25 V至2.25 V、2 MHz输出方波的波形。过冲幅度超过了预期的9%,这表明在负电源端需要预留一定的裕量,以防止过冲触及负电源造成信号削波。轻微调整Cf可以降低此过冲。为了减少此过冲,也可以使用任何类型的后置NPBW滤波器。在这些设计中应考虑此方法,以便控制积分噪声。
图4.2 MHz、0到100 μA的输入方波通过一个使用T型网络的20 kΩ TIA增益电路进行处理
利用JFET输入器件来应用T型网络
为了展示该T型网络技术的应用优势,我们基于一个100 pF检波器,并使用单位增益稳定型AD8065 JFET输入FastFET™器件,实现了一个50 MΩ设计。本文给出的设计方程同样适用于这款单位增益稳定、67 MHz GBP、超低输入偏置电流的器件。TIA增益非常高时,最好使用JFET或CMOS输入,以便消除输入偏置电流经过反馈电阻所导致的输出直流失调。简易设计需要0.1 pF Cf,此值过低,难以实现。若以Rf电阻的0.2 pF寄生电容为目标,则需要图5所示的T型网络设计,其中Rf元件从50 MΩ降至25.4 MΩ,相对较低的R1和R2元件提供1.97的At增益。测试仿真结果显示,巴特沃斯响应的F-3dB确实出现在预期的44 kHz。
请注意,V+输入到地之间没有匹配电阻,原因是该JFET输入器件没有匹配的输入偏置电流。最大6 pA的输入偏置电流(25°C)仅增加6 pA × 50 MΩ = 0.3 mV的输出失调误差。25°C时最大1.5 mV的输入失调电压则增加1.97 × 1.5 mV = 2.96 mV的输出失调误差。对简易设计进行的仿真显示,在30 kHz带宽内,总输出积分噪声为732 μV rms(折合到输入端为14.7 pA rms)。相比之下,采用T型网络时,噪声轻微上升至743 μV rms,增幅极小。这是因为在该设计中,主要噪声项是峰值NG与AD8065的7 nV输入电压噪声的乘积,而增加的噪声项在引入T型网络后变化不大。
图5.针对典型Rf寄生电容0.2 pF的超高Zt设计,需要1.97的T型网络增益
结语
简易TIA设计需要一个过低的反馈电容Cf值,导致难以实现。这种情况下,使用T型电阻网络是一种简单可行的解决方案。它能提升所需的Cf,同时维持原有的增益和SSBW,不过输出积分噪声可能会略有增加。这种简单方法也可以推广,用来把所需的Cf精确调整到标准C值,以方便工程实现。务必考虑电阻上的0.20 pF典型寄生电容。T型网络还能减少V+输入端偏置电流消除电阻(双极性输入运算放大器解决方案常用)所导致的输入共模电压偏移。如果使用该偏置电流平衡电阻,请务必为V+输入端的该电阻添加一个噪声带宽限制电容。











评论